Generating quality car sales leads remains a persistent challenge for dealerships across the automotive industry. Inefficient lead follow-up and scheduling delays often cause prospects to lose interest or buy elsewhere. Strengthening pipelines from initial inquiry through test drive to deal closure is now more critical than ever.
AI voice bots, such as Convin’s automated virtual AI agents, offer a transformative way to engage, schedule, and nurture car sales leads efficiently and consistently, thereby improving conversion rates and pipeline velocity.
Car sales leads are potential customers actively interested in purchasing vehicles, identified and engaged through strategies like AI voice bots that instantly qualify, nurture, and schedule appointments to optimize dealership sales pipelines.
How AI Voice Bots Enhance Car Sales Leads
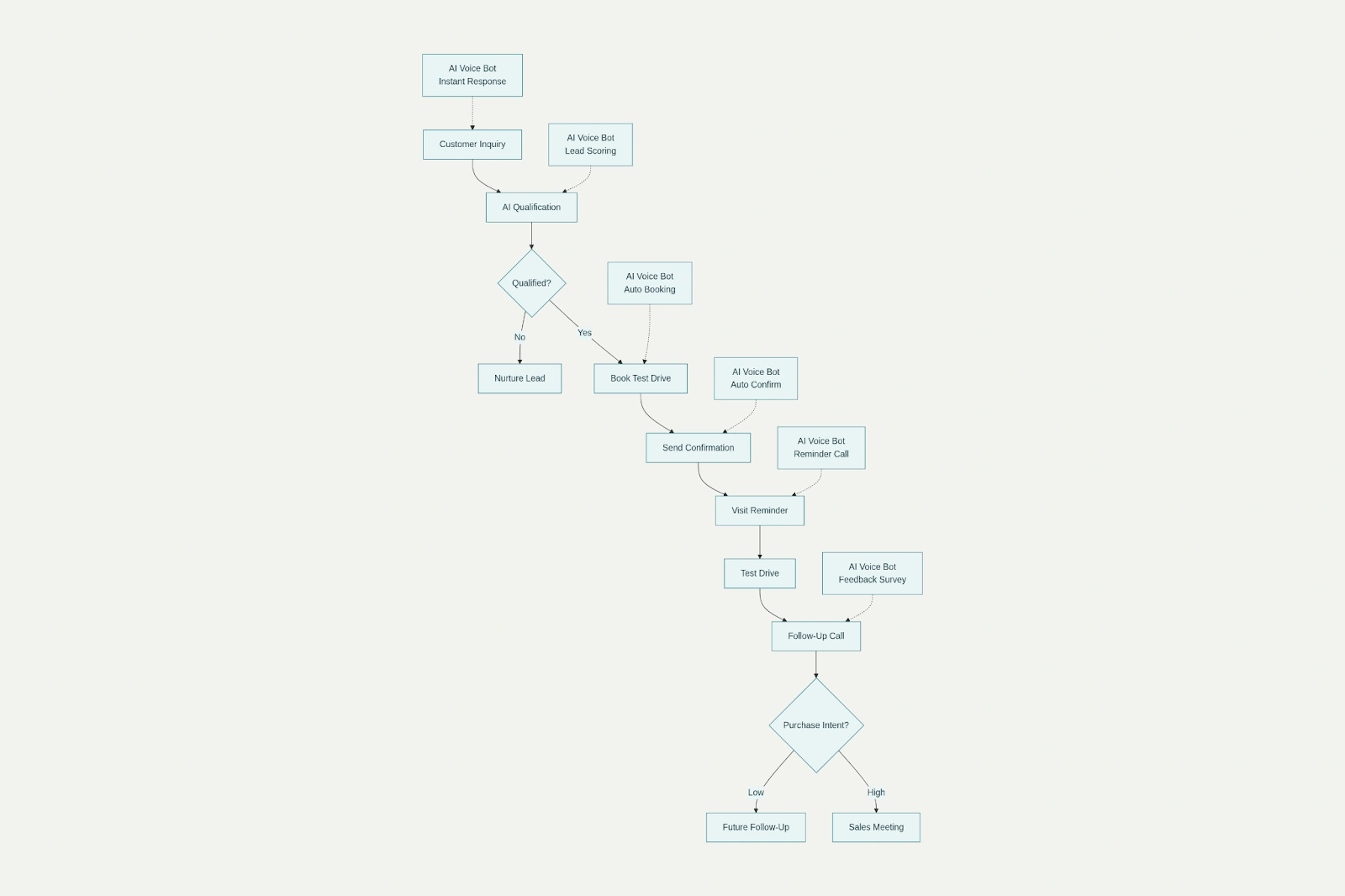
AI voice bots significantly transform car sales leads engagement by automating real-time, personalized conversations at scale. These bots promptly respond to inbound inquiries, intelligently qualify leads, and record crucial buyer data, seamlessly integrating with dealership CRM systems.
Convin’s AI-powered virtual agents are designed specifically for dealerships to maximize lead capture and accelerate pipeline movement.
AI voice bots for car sales pipelines streamline lead engagement by automating follow-ups instantly. They handle inquiries, qualify buyers, and schedule appointments in a prompt manner.
This boosts response rates, reduces manual effort, and ensures no potential customer is left unattended in the sales funnel.
Role Of AI Voice Bots In Engaging And Qualifying Leads
Car sales leads often drop out when initial engagement is delayed.
- AI voice bots immediately answer calls and messages, ensuring no lead goes unattended.
- They ask targeted questions about buyer needs, preferences, and interest levels to qualify them.
- This automated qualification filters serious prospects from casual inquiries, prioritizing sales efforts.
Automating lead engagement reduces missed opportunities and accelerates qualification, thereby strengthening the pipeline.
Real-Time Conversation Automation For Faster Response
Fast response times boost lead interest and trust in the dealership.
- AI voice bots enable 24/7 interaction, eliminating lost leads outside business hours.
- The conversational AI adapts questions based on buyer replies, creating natural dialogues.
- This speed and responsiveness are crucial to optimizing the automotive sales funnel and reducing lead drop-off.
Real-time AI interaction quickly turns initial curiosity into actionable leads, enhancing conversion potential.
.webp)
Key Features Of Convin’s Automated Virtual AI Agents
Convin’s automated virtual AI agents provide human-like voice interactions that handle complex dialogues naturally.
- They integrate with CRM platforms to update lead data and track sales progress in real time.
- Voice bots automate lead qualification, appointment scheduling, and reminder calls, streamlining workflows.
- Conversation analytics enable dealerships to refine their sales strategies with actionable insights.
Convin’s virtual AI agents optimize dealership operations and generate highly qualified car sales leads efficiently.
Data Showcasing Lead Conversion Improvement
- Dealerships utilizing AI bots experience up to 40% increase in lead engagement rates due to instant responses.
- Automated follow-ups reduce lead drop-off by 30%, maintaining buyer interest over time.
- Appointment scheduling speeds improved by 25%, resulting in more test drives and increased sales productivity.
- Enhanced lead qualification accuracy enables sales teams to focus on prospects with high purchase intent, allowing them to prioritize and effectively manage their resources.
These statistically validated improvements illustrate AI voice bots’ crucial role in robust car sales leads generation growth.
Having seen how AI voice bots boost lead engagement, the next vital step is managing follow-ups. Timely follow-ups nurture leads and convert interest into tangible sales opportunities.
Unlock real-time analytics for smarter sales decisions with Convin.
AI-Powered Follow-Ups For Dealerships
Consistent, personalized follow-ups are essential to maintaining momentum with car sales leads. AI voice bots automate follow-up calls and messages, creating human-like interactions to reconnect with prospects while ensuring scale and efficiency.
This approach reduces communication gaps and fosters a stronger rapport.
Importance Of Timely And Personalized Follow-Ups In Automotive Sales Funnel Optimization
Follow-ups keep dealership communication at the forefront, enhancing lead responsiveness.
- Personalization based on lead history and preferences increases engagement and relevancy.
- Manual follow-up efforts often falter due to workload and human error, risking lost leads.
- Automation ensures follow-ups occur regularly, supporting a healthier sales funnel and pipeline.
Personalized AI follow-ups are crucial for maintaining lead interest and efficiently progressing deals.
How AI Voice Bots Automate Follow-Ups Without Losing Human Touch
AI voice bots utilize natural voice modulation and adaptive scripting for conversation fluidity.
- They recall previous interactions, tailoring messages to the lead’s context and needs.
- Voice bots can conduct multiple follow-ups simultaneously, increasing outreach capabilities without overwhelming sales staff.
- This automation allows sales reps to focus on closing while bots nurture leads in the background.
AI voice bots strike a balance between efficiency and personalization in follow-ups, preserving a human touch that fosters trust and credibility.
Case Studies Or Performance Metrics Related To Follow-Up Success
- Some dealerships saw appointment show rates increase by 35% using AI-powered follow-ups.
- Automated follow-ups contributed to a 20% rise in closed deals.
- Dealerships using Convin AI phone calls experience a 30% increase in lead-to-sale conversions and consistently improve appointment management and follow-up effectiveness.
- Convin’s AI agents cut follow-up call durations by 50%, increasing contact rates and daily reach.
Additional context from healthcare and sales industry studies on AI-driven automation reveals a 30-50% reduction in no-show rates and improved follow-up automation, which enhances engagement and conversion rates, aligning with these claims.
These case studies demonstrate AI’s proven impact as a scalable solution for nurturing dealership leads.
Real-world successes validate how automated AI follow-ups drive meaningful improvements in car sales leads generation.
With strong follow-up automation in place, dealerships must streamline test drive scheduling to efficiently convert engaged leads into buyers.
Convert missed calls into leads with Convin’s automated follow-ups.
This blog is just the start.
Unlock the power of Convin’s AI with a live demo.

AI Appointment Scheduling For Dealerships
Appointment scheduling, particularly for test drives, is a crucial factor in determining lead conversion. AI-driven scheduling solutions automate booking management, enhancing accuracy, reducing no-shows, and enabling dealerships to optimize their sales team's availability effectively.
Impact Of Smart Appointment Scheduling On Pipeline Efficiency
- AI voice bots manage initial appointment requests and rescheduling in real-time, eliminating the need for manual intervention.
- Automated reminders, including phone calls and texts, significantly reduce no-show rates, leading to improved attendance.
- Calendar syncing ensures efficient use of dealership personnel and avoids double bookings.
- Faster and more reliable appointment handling enhances the customer experience and fuels pipeline velocity.
AI appointment scheduling improves lead progression by automating management and minimizing efficiency losses.
Integration Of AI Voice Bots To Manage Test Drive Bookings And Sales Callbacks
Convin’s AI voice bots link with CRM and calendar tools for instant, accurate booking confirmations.
- Voice bots send appointment reminders and proactively handle cancellations or rescheduling requests.
- Following the post-test drive, AI follows up to solicit feedback and encourage next steps in the sales process.
- This continuous engagement keeps leads actively moving through the deal pipeline.
Integrating AI with scheduling workflows yields smoother test drive management and higher lead conversion rates.
Benefits Such As Reducing No-Shows And Optimizing Sales Team Time
- Dealership no-show rates drop by up to 30% with AI-triggered reminders and confirmations.
- Sales teams save hours weekly that would otherwise be spent managing appointments manually.
- Optimized scheduling increases daily test drive capacity and improves lead coverage.
- The combined effect drives faster deal closures and better sales outcomes for dealerships.
Reducing no-shows and freeing up sales resources strengthens pipeline health and speeds conversions.
Beyond appointment management, comprehensive funnel optimization ensures sustained lead movement and business growth.
Scale outreach with Convin’s AI-powered outbound campaigns now.
Leveraging AI To Optimize The Automotive Sales Funnel
AI voice bots facilitate complete automation across the automotive sales funnel, driving seamless lead capture through closing. Such automation increases dealership responsiveness while providing detailed funnel insights critical for decision-makers.
Overview Of End-to-End Funnel Automation Powered By AI
From call answering to scheduling and follow-ups, AI handles all lead touchpoints automatically.
- Continuous data collection on buyer behavior enhances lead scoring and prioritization, enabling more informed decision-making.
- AI-driven analytics identify funnel stages needing attention, improving resource allocation.
- This holistic automation delivers pipeline consistency and measurable ROI.
End-to-end AI automation equips dealerships to scale car sales leads generation with optimized funnel management.
AI Voice Bots' Role In Nurturing Leads Through Different Funnel Stages
- AI voice bots engage leads at inquiry, qualification, scheduling, test drive, and post-visit stages.
- Messages and actions adapt contextually to each prospect’s position in the funnel.
- Personalized nurturing keeps leads engaged and ready to commit when ready.
- This approach reduces sales cycle length and improves funnel conversion rates.
AI-powered lead nurturing significantly increases the likelihood that car sales leads will convert into buyers.
Benefits For Dealership Management And VP/LOB Executives
- AI provides real-time visibility into lead pipeline health and performance KPIs.
- Executives can make data-driven decisions with predictive forecasting insights.
- Automation improves operational efficiency, cutting costs while scaling lead handling.
- The enhanced funnel leads to stronger competitive positioning and revenue outcomes.
VP and LOB leaders gain strategic advantages by adopting AI-driven sales funnel optimization tools.
Convin Product Use Cases Tailored For Automotive Sales Funnel Success
- Convin automates inbound call handling, leveraging AI for lead qualification and routing.
- Appointment scheduling and reminders are managed automatically, resulting in increased test drive bookings.
- Follow-up automation ensures that leads remain engaged and supported throughout the entire sales process until the deal is closed.
- Analytics derived from AI conversations deliver invaluable feedback to refine sales strategies.
Convin provides an integrated AI solution that boosts car sales leads generation and enhances sales funnel efficiency.
Driving Car Sales Leads Growth With AI Voice Bots
AI voice bots are revolutionizing how dealerships engage, qualify, and nurture car sales leads. Convin’s automated virtual AI agents strengthen pipelines at every crucial stage, from initial inquiry to scheduling test drives, managing appointments, and providing automated and personalized follow-ups.
This end-to-end automation not only accelerates lead conversion rates but also optimizes dealership operations and sales team productivity. Dealerships that adopt Convin’s AI-powered solutions gain a competitive edge by unlocking higher-quality car sales leads and faster deal closures.
Explore Convin’s industry-leading AI voice bots to supercharge car sales leads growth and pipeline management today.
Try Convin’s AI Phone Call today!
FAQs
- What training is required for dealership staff to work with AI voice bots?
Dealership staff require training on operating the AI bot dashboard, interpreting lead data, handling handoffs, and optimizing workflows to complement AI automation while maintaining personalized customer interactions effectively.
- How do AI voice bots handle customer data privacy in automotive sales?
AI bots comply with industry data privacy regulations, encrypt sensitive information, and operate within secure environments. Dealerships control data access and consent management to safeguard customer privacy during interactions.
- What is the average implementation timeline for automotive AI voice bot systems?
Implementation typically takes 4 to 8 weeks, including integration with dealership CRMs, customization, staff training, and pilot testing to ensure smooth adoption and optimal AI performance for lead management.
- Do AI voice bots integrate with third-party lead generation platforms, such as AutoTrader?
Yes, AI voice bots integrate with platforms like AutoTrader through APIs, enabling seamless lead capture, qualification, and routing to dealership systems for enhanced follow-up and management of the sales pipeline.
- How do dealerships measure conversion rates from AI voice bot interactions?
Dealerships use CRM analytics and AI performance dashboards to track lead engagement, appointment booking, follow-up success, and sales closures, calculating conversion rates attributable to AI voice bot interactions.








.avif)